欢迎光临江苏跃龙土地房地产评估测绘有限公司官方网站!
征收类
您所在的位置:首页 > 征收类

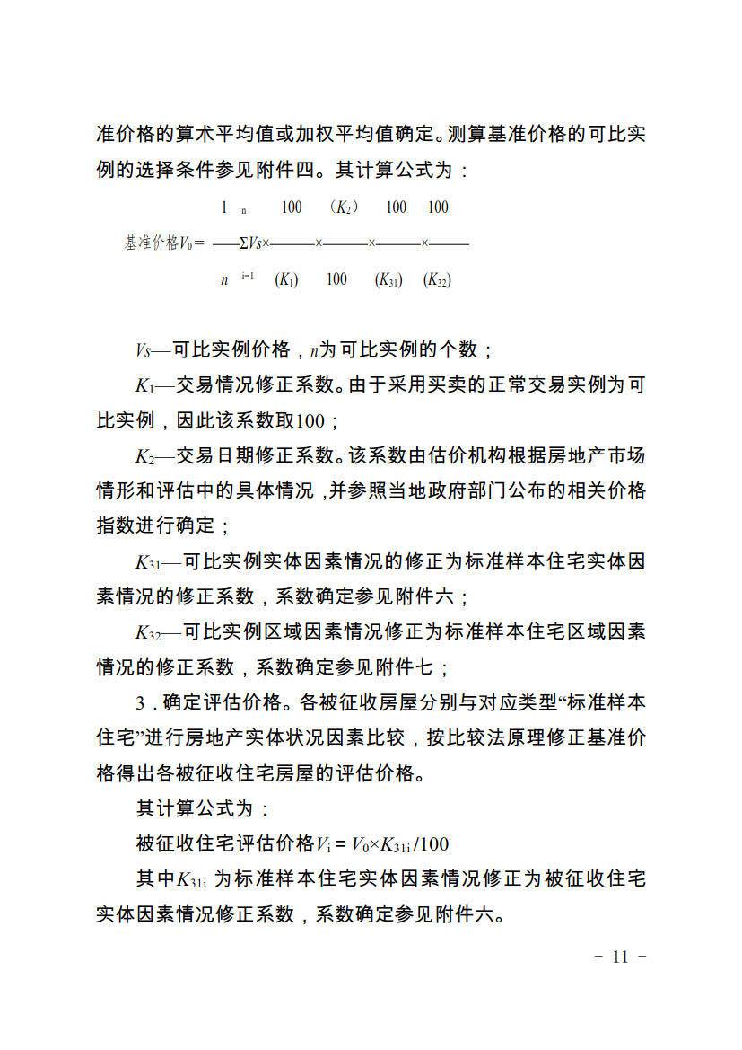
2019年度南通市市区国有土地上房屋征收与补偿评估技术细则2019(93)

发表时间:2019-05-30  阅读次数:
上一篇文章:城市房屋拆迁管理条例
下一篇文章:无下一条

 政府部门

行业协会

业界市场

中华人民共和国国家发展和改革委员会

中华人民共和国自然资源部

中华人民共和国住房和城乡建设部

江苏省自然资源厅

江苏省住房和城乡建设厅

南通市人民政府

南通市自然资源局

南通市住房和城乡建设局

中国土地估价师与土地登记代理人协会

中国房地产估价师

中国房地产经纪人


江苏省工程咨询协会

江苏省土地学会

江苏省资产评估协会

江苏省社会稳定风险评估促进会

中国城市规划协会

中国土地市场网

中国土地整治网

中国工程咨询协会

苏房网

联系我们
如有任何问题请联系我们,我们7*24小时竭诚为您服务

江苏跃龙评估
官方微信